493701330 李忠憲
第一章 總則
第一條
為防止本校所屬各實驗室、實習場所、停車場、餐廳、宿舍及垃圾處理場等場所發生之意外災害,以確保本校教職員工之衛生與安全,特依民國九十年三月二十八日行政院勞工委員會台九十勞安一字第0012982 號公告將『勞工安全衛生法』擴大適用於高中職校實驗室、試驗室、實習工場及試驗工場(以下簡稱實驗(習)場所)之規定設置訂定本管理規章。
第二條
本規章之適用範圍為本校校區之下列場所(以下簡稱適用場所)
一、 實習工場
二、 化學、物理、生物及地科實驗室
三、 宿舍
四、 廚房
五、 校園
六、 其他經中央主管機關指定之場所
第三條
本規章適用人員,係指其工作或學習性質確需進出第二條所稱之適用場所者,
包括教職員工、實習老師及學生等。
第四條
負責管理本校適用場所內之業務者稱為適用場所負責人,包括教務主任、學務主任、
總務主任、實習輔導主任、員生社理事主席、各科主任等。
第二章 安全衛生管理組織與職責
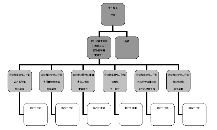
第五條
本校安全衛生組織分為下列三級,
一、 安全衛生委員會
二、 安全衛生管理工作組
三、 安全衛生執行工作組

第六條
安全衛生委員會為學校內研議、協調及建議有關實習場所及實驗室安全衛生之機構。其組織如下:
一、
設置主任委員一人,由校長擔任,負責主持會議並督導委員會之正常運作,並督導決議事項之執行與
決議執行成效之考核。
二、 設置執行秘書兼幹事一人,由總務主任擔任,負責召集會議及承辦所有安全衛生管理活動之推行與追蹤。
三、 設置副執命秘書ㄧ人,由實習主任擔任,協助執行祕書辦理相關業務。
四、 設置委員人數10
人(含)以上,包括教務主任、學務主任、實習輔導主任、員生社理事主席、人事主任
、會計主任、各科主任等。
第七條
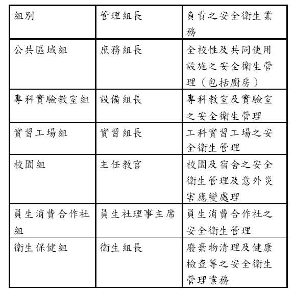
安全衛生管理工作組共分6 組,包括公共區域組、專科實驗教室組、實習工場組、校園組、
員生消費合作社組,及衛生保健組。其各組管理組長及負責區域掌管職責如下。
第八條
實習工場組由組長綜理各科實習工場共同安全衛生業務,而各科科主任之安全衛生權責為:
一、 綜理科內實習場所及實驗室一切安全衛生業務。
二、 接受作業主管安全衛生教育訓練。
三、 選派人員接受操作人員及特定場所作業主管安全衛生教育訓練。
四、 指揮、監督科內安全衛生工作小組辦理安全衛生交付事項。
第九條
安全衛生執行工作組成員包括各科實習場所管理負責人、各科實習(驗)科目授課教師、
各班各組安全維護組長。其安全衛生權責為:
一、 執行實習場所及實驗室安全衛生管理及安全衛生交付工作。
二、 接受安全衛生現場監督人安全衛生教育訓練。
三、 調查各適用場所常用之潛在性危害性物質,並以明顯標示之。
四、 擬定實驗室內各項設備、儀器、工具及各種實驗、實習步驟之安全作業標準。
五、 執行工作安全分析、實習前安全教導。
六、 實習場所及實驗室危險調查與改善。
七、 實施實習場所及實驗室5S 管理(整理、整頓、整潔、清掃、定位管理、維持措施)。
八、 針對各適用場所之屬性,實施定期檢查、重點檢查、作業檢查及作業環境測定,並置備紀錄備查。
九、 當實習場所及實驗室內有立即發生危險之虞應即要求該場所內人員停止作業,並退避至安全處所。
十、 發生意外事故應立即向上陳報,做必要之處理。
第三章 自動檢查之實施
第十條
本校適用場所之機械及設備,各安全衛生執行小組應依學校專科及實驗室管理要點規定,
訂定自動檢查計畫,實施項目檢查。
第四章 意外災害報告
第十一條
適用場所如發生意外災害,負責人應立即採取必要急救、搶救等措施,
並即刻通知安全衛生委員會,事後應實施調查、分析及作成紀錄。
第十二條
前項災害,除必要之急救、搶救外,非經司法機關或檢查機構許可,不得移動或破壞現場。
第五章 附則
第十三條
本管理規章未訂定之其他有關安全衛生事項,悉依部頒之學校實驗場所安全衛生管理要點及
勞工安全衛生管理法則相關規定辦理。
第十四條 本管理規章經安全衛生委員會通過後呈校長核定後公佈實施,修正時亦同。